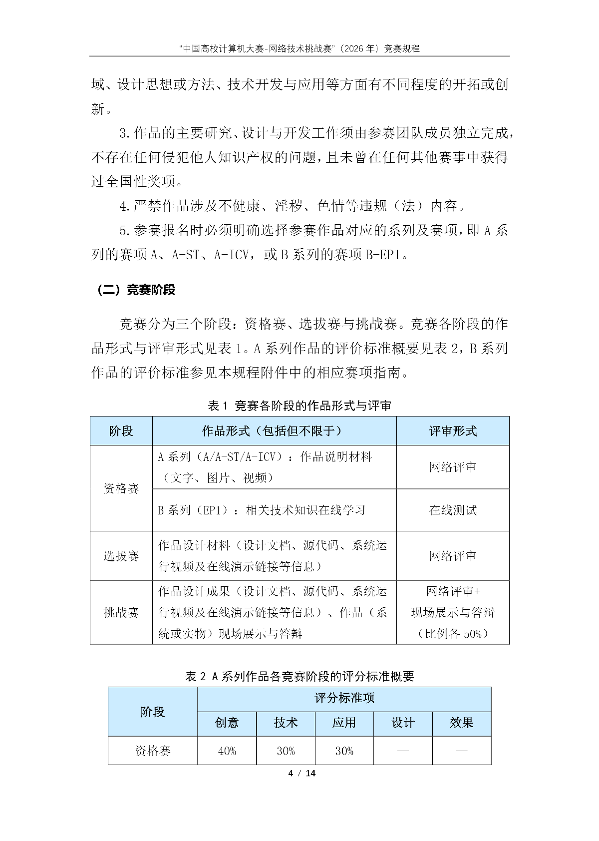
“中国高校计算机大赛-网络技术挑战赛”(2026年)竞赛规程.pdf
2026-B-EP1-智能体互联网创新攻关赛项指南(未来网络).pdf
2026年“中国高校计算机大赛-网络技术挑战赛”报名操作手册.pdf



| 大学生分类赛事交流QQ群组 | |
| 提示:建议同学们根据自己的专业和兴趣爱好有选择性的添加,而不是盲从添加所有群组。(每人限加4个,谢谢配合!) | |
| 我爱竞赛网赛事交流总群 | 815217176 |
| 商业创业比赛交流群 | 906501316 |
| 设计广告比赛交流群 | 1036215509 |
| 科技IT类比赛交流群 | 1081473261 |
| 学科技能比赛交流群 | 322018121 |
| 选秀歌唱比赛交流群 | 689011375 |
| 兴趣爱好比赛交流群 | 1038447309 |
| 公益志愿者交流群 | 1043537018 |
| 青年机遇信息交流群 | 1038719425 |

